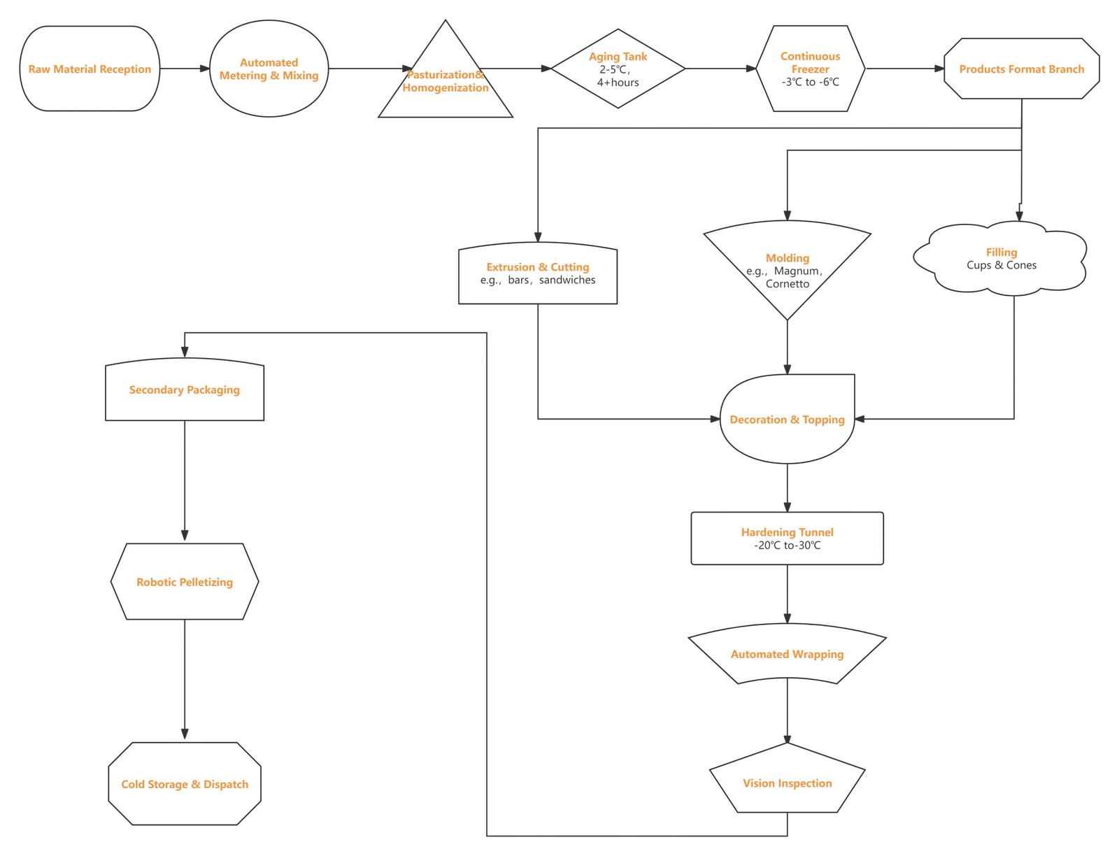
Tec-Sailing help The ice cream industry that embracing advanced automation to enhance production efficiency, ensure consistent quality, and meet rising global demand. From raw material handling to final packaging, automated systems streamline operations, reduce costs, and enable scalable, flexible manufacturing.
Here’s how automation is transforming ice cream production, with insights applicable to leading brands like Wall’s (Unilever)




